Tree construction including steps of aligning, trimming, building, collapsing, colouring etc.
- TreeTuner: A pipeline for minimizing redundancy and complexity in large phylogenetic datasets(2022)
- TreeDecorator: The downstream analysis package of tree colouring and collapsing of tree building, the review of tree building methods (2023)
- An overview of online resources for tree trimming in large phylogenetic datasets: Mini review (2023)
color_newick_tree.py script and example can be found via the link https://github.com/zx0223winner/TreeTuner/
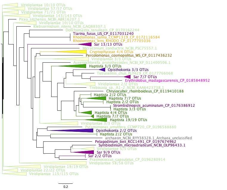
With the furtherly trimmed trees available, there is a need to re-color and re-collapse the phylogenetic tree based on user desired taxa or group. For example, the following is an example of trimmed alignments after using the TreeTuner. But what if user wants to color specific taxa group e.g., Cryptophyceae or Pyrenomonadales. Or what if the Cryptophyceae group still have too many OTUs, but users want to collapse the monophyletic group so as to make other interested taxa more obvious.
Users is going to need the required input file (e.g., .tre) designed for the software FigTree.v1.4.4.dmg. Since the software need the input tree file contain the coloured information, collapsed information, and newick tree, so the python script color_by_clade.py will be needed to yield those files. The output file can be displayed as follow in the FigTree software.
>Rhodomonas_salina_CCMP1319@CP_0172105160_Eukaryota_Cryptophyceae_Pyrenomonadales_Pyrenomonadaceae_Rhodomonas_Rhodomonas_salina_52970_Rhodomonas_salina_CCMP1319 AVDPELMVGQPAVARALRPFMFGPTGVGKTQLATLCELEDMSEYESISLGAYLSEAVRRRPYSVVLFDEIEKAHPEVFNLLQVLDGIDGQGRVSFKNTIIIFTSNIGVFRPEFLRLIIFLNSLIVLRKLEAGVRVIM
color_map = {'Asgard group': '#00FF00',
'Candidatus Hydrothermarchaeota': '#32CD32',
'Candidatus Thermoplasmatota': '#006400',
'DPANN group': '#008000',
'Euryarchaeota': '#90EE90',
'TACK group': '#00FF7F',
'Archaea incertae sedis': '#ADFF2F',
'unclassified Archaea': '#2E8B57',
'Acidobacteria': '#00FFFF',
'Aquificae': '#00CED1',
'Atribacterota': '#40E0D0',
'Caldiserica/Cryosericota group': '#5F9EA0',
'Calditrichaeota': '#4682B4',
'Candidatus Krumholzibacteriota': '#6495ED',
'Chrysiogenetes': '#00BFFF',
'Coleospermum': '#1E90FF',
'Coprothermobacterota': '#191970',
'Deferribacteres': '#000080',
'Dictyoglomi': '#0000CD',
'Elusimicrobia': '#0000FF',
'FCB group': '#4169E1',
'Fusobacteria': '#8A2BE2',
'Myxococcota': '#4B0082',
'Nitrospinae/Tectomicrobia group': '#483D8B',
'Nitrospirae': '#6A5ACD',
'Proteobacteria': '#7B68EE',
'PVC group': '#9370DB',
'Spirochaetes': '#8B008B',
'Synergistetes': '#9400D3',
'Terrabacteria group': '#ADD8E6',
'Thermodesulfobacteria': '#B0E0E6',
'Thermotogae': '#BA55D3',
'Bacteria incertae sedis': '#800080',
'unclassified Bacteria': '#E0FFFF',
'Amoebozoa': '#800000',
'Ancyromonadida': '#8B0000',
'Apusozoa': '#A52A2A',
'Breviatea': '#B22222',
'CRuMs': '#DC143C',
'Cryptophyceae': '#FF0000',
'Discoba': '#FF6347',
'Glaucocystophyceae': '#FF7F50',
'Haptista': '#CD5C5C',
'Hemimastigophora': '#F08080',
'Malawimonadida': '#E9967A',
'Metamonada': '#FFA07A',
'Opisthokonta': '#B8860B',
'Rhodelphea': '#FF8C00',
'Rhodophyta': '#FFA500',
'Sar': '#FFD700',
'Viridiplantae': '#FF4500',
'Eukaryota incertae sedis': '#DAA520',
'unclassified eukaryotes': '#EEE8AA',
'environmental samples': '#BDB76B'}
<Last updated by Xi Zhang on May 23th,2021>

